主旨:公告標售本機關奉准報廢之財物一批,請踴躍參加投標。
依據:國有公用財產管理手冊第66點第1項第1款。
公告事項:
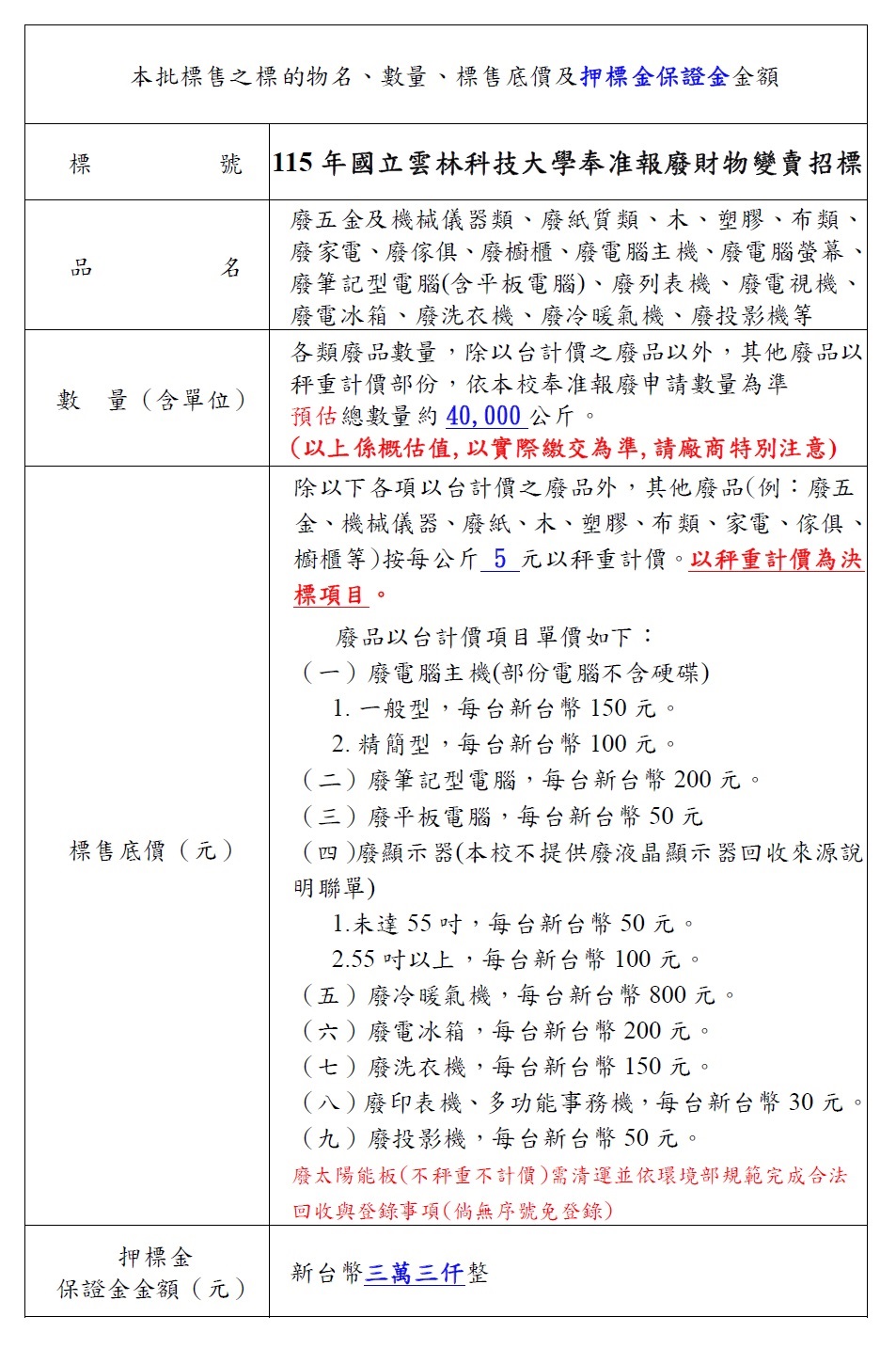
- 本標售標的報廢財物包含廢五金及機械儀器類、廢紙質類、木、塑膠、布類、廢家電、廢傢俱、廢櫥櫃、廢電腦主機、廢電腦螢幕、廢筆記型電腦(含平板電腦)、廢列表機、廢電視機、廢電冰箱、廢洗衣機、廢冷暖氣機、廢投影機等。
- 廠商資格應符合下列規定之一:
(一) 依法登記一般事業廢棄物清除或處理、資源回收清除及處理業務。
(二) 依法登記一般事業廢棄物清除或處理者,其資源回收清除及處理業務應有協力廠商(決標後需提供協力廠商合約書)。
(三) 依法登記資源回收清除業或資源回收處理業者,其一般事業廢棄物清除或處理業務應有協力廠商(決標後需提供協力廠商合約書)。
三、開標日期及地點:訂於115年4月28日10時00分截標,115年4月28日11時於本校總務處開標室開標。當天如因颱風或其他突發事故停止上班,則順延至恢復上班之則順延至恢復上班之第二個工作天下午3時,並於上述同一地點開標。
四、領標方式:現場領標:於本公告之日起至115年4月27日止於上班時間(上午9:00至16:00止),至雲林科技大學事務組(地址:雲林縣斗六市大學路三段123號總務處事務組 05-5342601轉2423)索取領取招標文件(含投標須知、投標單、合約稿、規範表、切結書等),並詳閱投標須知及招標文件相關規定,辦理投標。
五、投標人得標後應繳納之履約保證金新台幣參萬參仟元整,應於得標之次日起3日內,至本校總務處出納組或指定銀行一次繳清。如因故延後開標,上述應繳期限亦隨延後開標日數順延之。
六、履約期限:自決標之日起至當年度11月30日止。
七、履約地點:本校(含所屬行政、教學等單位及館舍、校地等區域)
八、其他事項詳見投標須知及其他招標文件。
九、本公告刊登事項如有錯誤,以本機關網頁貼者為準。
/AGM(0.115一般非大型國立雲林科技大學奉准報廢財物變賣招標公告1150413-標售物).jpg)
